- 按相关度排序
- 按时间排序
- 搜全文
- 搜标题
相关结果约9447个
服务 [查看更多]
互动[查看更多]
-
湖南省农村建设工匠培训合格证书
2022-10-24
-
湖南省农村建设工匠培训合格证书
2022-10-24
财政预决算和三公经费
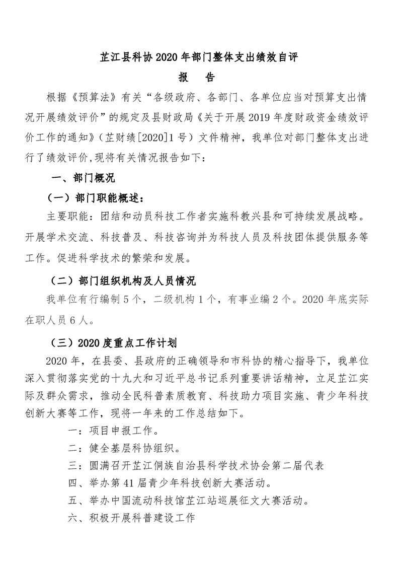
一、单位概况(一)主要职能1、团结和动员科技工作者实施科教兴县和可持续发展战略。2、开展学术交流、科技普及、科技咨询并为科技人员及科技团体提供服务等工作。3、促进科学技术的繁荣和发展。(二)部门预算单位构成从部门预算构成看,本预算主要包括科学技术协会机关预算、下属事业单位预算。纳入本单位预算的单位包...
芷江侗族自治县人民政府
发布时间:2015-10-29
财政预决算和三公经费
一、单位概况(一)主要职能:团结和动员科技工作者实施科教兴县和可持续发展战略。开展学术交流、科技普及、科技咨询并为科技人员及科技团体提供服务等工作。促进科学技术的繁荣和发展。(二)部门预算单位构成从部门预算构成看,本预算主要包括局机关预算。纳入本单位预算的单位包括:县科协机关二、芷江侗族自治县科学技...
芷江侗族自治县人民政府
发布时间:2016-02-16
财政预决算和三公经费
一、单位概况(一)主要职能团结和动员科技工作者实施科教兴县和可持续发展战略。开展学术交流、科技普及、科技咨询并为科技人员及科技团体提供服务等工作。促进科学技术的繁荣和发展。(二)部门预算单位构成从部门预算构成看,本预算主要包括县科协工作支出各项经费。纳入本单位预算的单位包括:县科协。二、2015年度...
芷江侗族自治县人民政府
发布时间:2016-09-02
财政预决算和三公经费
开展学术交流、科技普及、科技咨询并为科技人员及科技团体提供服务等工作。促进科学技术的繁荣和发展。(二)单位机构设置本单位机构设置包括办公室、财务股、科技股(三)部门预算单位构成从部门预算构成看,本预算主要包括县科协工作支出各项经费。纳入本单位预算的单位包括:县科协。二、2016年度县直单位部门决算报...
芷江侗族自治县人民政府
发布时间:2017-09-11
财政预决算和三公经费
一、单位概况(一)主要职能:团结和动员科技工作者实施科教兴县和可持续发展战略。开展学术交流、科技普及、科技咨询并为科技人员及科技团体提供服务等工作。促进科学技术的繁荣和发展。(二)机构设置:包括科协本机关。(三)部门预算单位构成:从部门预算构成看,本预算主要包括县科协工作支出各项经费。纳入本单位预算...
芷江侗族自治县人民政府
发布时间:2017-01-04
部门资讯
雷副县长在讲话中要求县科技馆全体工作人员要牢记:科技立馆、科技建馆、科技兴馆的宗旨,全心全意为广大青少年学生和科普爱好者服务,为增强人民群众科普意识,促进努力工作。仪式结束后,雷副县长和廖主席一起,在科技馆负责人的陪同下,兴致勃勃参观了蝴蝶艺术博物馆、昆虫博物馆、工艺美术馆和中国流动科技馆展品。
芷江侗族自治县人民政府
发布时间:2018-05-21
财政预决算和三公经费
芷江侗族自治县人民政府
发布时间:2023-09-22
财政预决算和三公经费
芷江侗族自治县人民政府
发布时间:2024-09-20
财政预决算和三公经费
芷江侗族自治县人民政府
发布时间:2022-09-28
政策文件通知
芷江侗族自治县人民政府
发布时间:2022-06-13
-
芷江侗族自治县人民政府
加载中
芷江侗族自治县人民政府
