- 按相关度排序
- 按时间排序
- 搜全文
- 搜标题
相关结果约1055个
服务 [查看更多]
民生补短提质
临湘市人民政府
发布时间:2026-01-05
临湘市人民政府
发布时间:2025-12-18
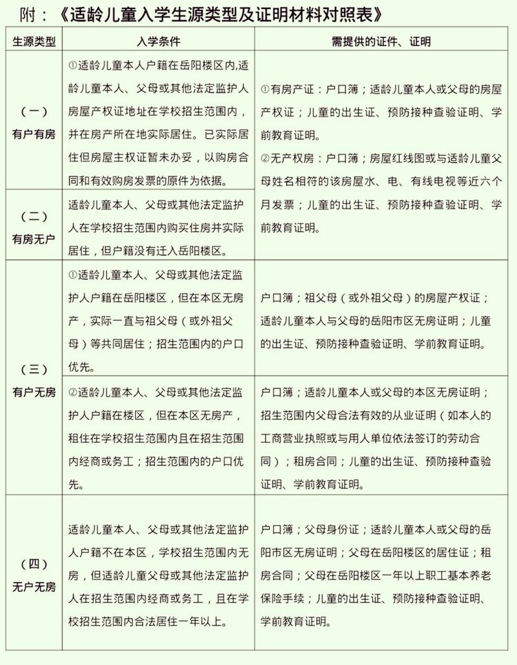
3.一年级新生入学在年龄上有什么要求?答:年满6周岁(2011年8月31日以前出生,含8月31日)的适龄儿童可以申请入学。学位不足的学校,不得招收未满6周岁的孩子入学;学位宽松的学校,根据实际情况可适当放宽入学年龄,但最迟出生日期不能在2011年12月31日以后(此期限为全省学籍办理的最终期限)。4...
临湘市政府网
发布时间:2017-07-27
临湘市政府网
发布时间:2025-09-29
通知要求,各高校必须严格按下达的五年制高职教育招生计划数执行,不得超计划招生。通知要求,各高校五年制高职招生计划规模将纳入学校年度招生总规模。三年后五年制高职转段人数占用学校三年制高职招生计划。此外,五年制高职计划不作为学校以后的计划基数,每年将根据计划安排原则和学校招生实际进行调整。通知要求各高校...
临湘市政府网
发布时间:2019-07-04
工作动态
最后,曾伟团长表示,通过深入学习,让我们更加明确了工作方向和目标,让我们更加有信心更好的挖掘整理,保护和传承国家级非特质文化遗产保护项目临湘花鼓戏,也为更好的服务人民群众提振了信心,增加了我们的文化自信,通过深入学习贯彻党的“十九大”,让新时代中国梦照亮全体干部职工的心,同时,我们也要把党的“十九大...
临湘市政府网
发布时间:2017-11-13
临湘要闻
11月28日上午,市司法局召开学习贯彻党的二十大精神宣讲报告会,对党的二十大新思想、新观点、新要求作了细致分析和详细解读。会议要求,全体司法行政干部要以此次宣讲为契机,用党的二十大精神武装头脑,进一步凝聚思想共识,汇聚奋进力量,奋力开启新时代新征程司法行政工作的新篇章。
临湘市政府网
发布时间:2022-11-30
当前,新冠肺炎疫情防控处在最吃劲的关键时刻,也是复工复产的关键期。企业复工复产、学生入学、就业返岗以及文化旅游等行业如何降低疫情影响等,都是大家最为关注的热点问题。
临湘市政府网
发布时间:2020-02-28
央网推荐
责任编辑:李萌
临湘市政府网
发布时间:2021-07-16
十九大时光
市委书记李美云强调,各级各部门要迅速传达学习十九大精神,对学习宣传贯彻工作全面部署。要原原本本学,创新方法学,以上率下学,为广大党员作好示范、当好表率,推动十九大精神入脑入耳入心。各级党委特别是宣传部门要精心部署、深入推进,组织抓好学习培训,扎实开展集中宣讲、新闻宣传、网络宣传,推动十九大精神进企业...
临湘市政府网
发布时间:2017-10-26
-
临湘市人民政府
加载中
临湘市人民政府
