- 按相关度排序
- 按时间排序
- 搜全文
- 搜标题
相关结果约840个
乡镇动态
为加强村级公益事业建设“一事一议”财政奖补项目管理,充分发挥财政奖补资金效益,确保工程质量,促进公益事业健康有序发展,实行财政奖补工作制度化、规范化。11月7日,通道县财政局“一事一议”项目验收组深入菁芜洲镇老王脚村对2018年村级“一事一议”财政奖补项目进行竣工验收。验收组首先“听”取村主要负责人...
通道县人民政府
发布时间:2018-11-08
竣工联合验收事项是指在建筑工程项目完工后,对各行政主管部门依法实施的规划条件核实、建设用地检查核验、建设工程消防验收或备案、人防工程竣工验收备案、特定工程和场所防雷装置竣工验收、涉及国家安全事项的建设项目验收、建设工程建档案验收等事项,竣工验收阶段的审批总时限为10个工作日。三、 原则和分...
通道县人民政府
发布时间:2020-05-29
三、验收结论该项目环保手续齐全,基本落实了《环评报告表》及批复中的各项环保措施,污染物能做到达标排放。验收组认为该项目符合建设项目竣工环境保护验收条件,建议编制文本修改完善后即可通过环境保护验收。四、建议和要求1、提高职工环保意识,健全环保管理...
通道县人民政府
发布时间:2017-11-13
三、验收结论该项目环保手续齐全,基本落实了《环评报告表》及批复中的各项环保措施,污染物能做到达标排放。验收组认为该项目符合建设项目竣工环境保护验收条件,建议编制文本修改完善后即可通过环境保护验收。四、建议和要求1、提高职工环保意识,健全环保管理...
通道县人民政府
发布时间:2017-11-13
三、验收结论该项目环保手续齐全,基本落实了《环评报告表》及批复中的各项环保措施,污染物能做到达标排放。验收组认为该项目符合建设项目竣工环境保护验收条件,建议编制文本修改完善后即可通过环境保护验收。四、建议和要求1、提高职工环保意识,健全环保管理运行台帐,加强对各项环保设施的运行管理和维护。
通道县人民政府
发布时间:2017-11-13
三、验收结论该项目环保手续齐全,基本落实了《环评报告表》及批复中的各项环保措施,污染物能做到达标排放。验收组认为该项目符合建设项目竣工环境保护验收条件,建议编制文本修改完善后即可通过环境保护验收。四、建议和要求1、提高职工环保意识,健全环保管理运行台帐,加强对各项环保设施的运行管理和维护。
通道县人民政府
发布时间:2017-11-13
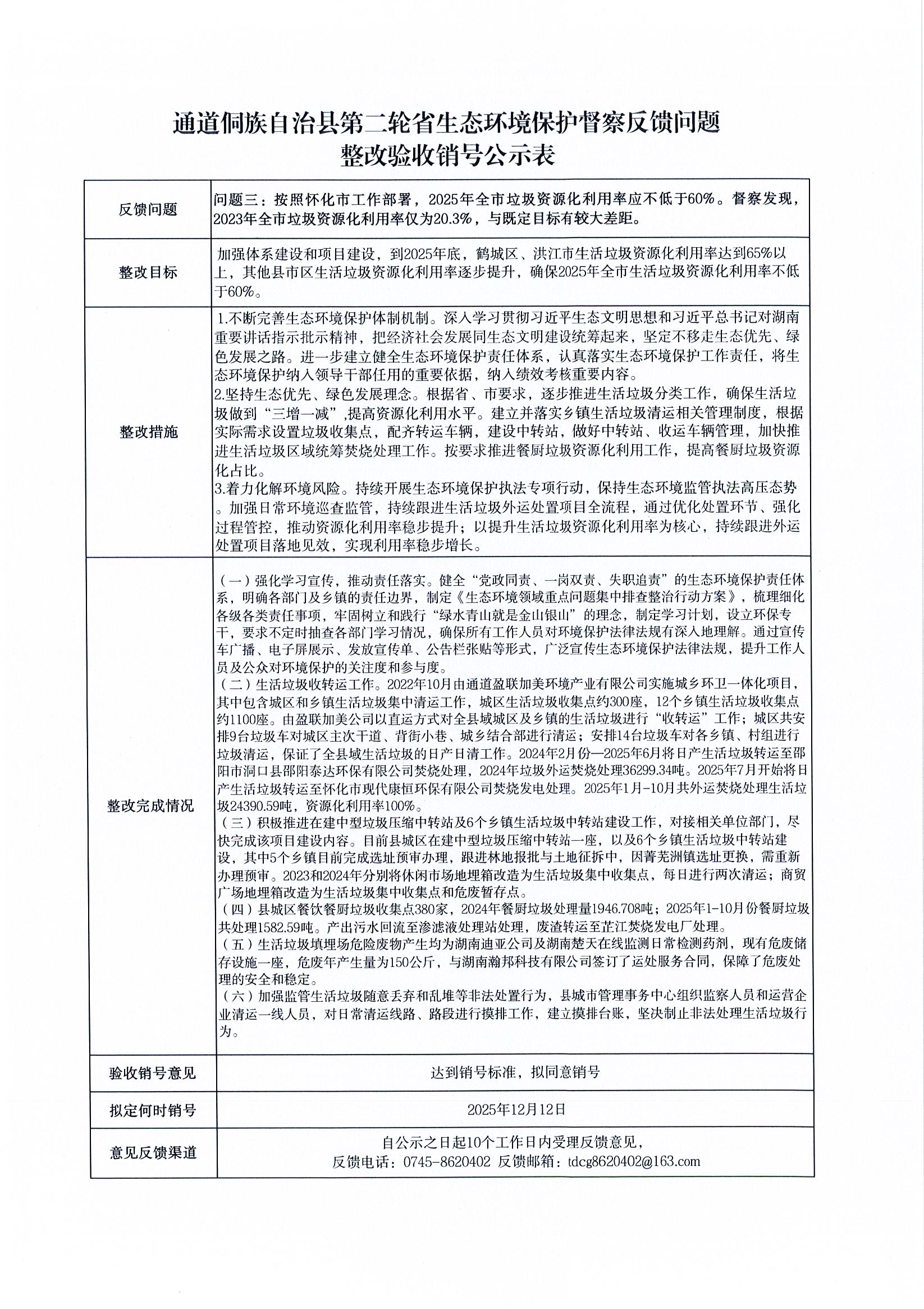
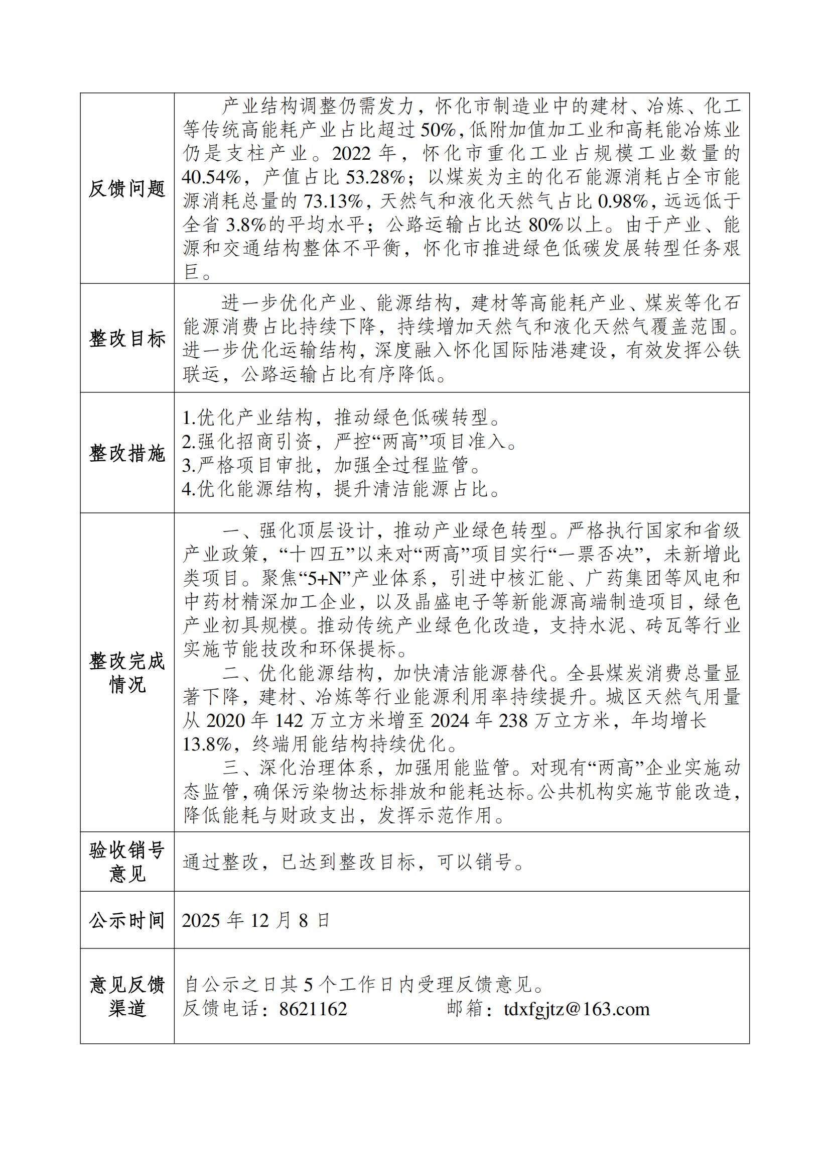
目前,项目建设已全部完工,经县农业农村局组织有关部门实地验收合格(详见附后《项目竣工验收情况表》),自2022年7月29日至2022年8月5日,向社会公示7天。如有异议,请于公示期限内,向县农业农村局反映有关情况。
通道县人民政府
发布时间:2022-07-29
三、验收结论该项目环保手续齐全,基本落实了《环评报告表》及批复中的各项环保措施,污染物能做到达标排放。验收组认为该项目符合建设项目竣工环境保护验收条件,建议编制文本修改完善后即可通过环境保护验收。四、建议和要求1、提高职工环保意识,健全环保管理运行台帐,加强对各项环保设施的运行管理和维护。
通道县人民政府
发布时间:2017-11-13
三、验收结论该项目环保手续齐全,基本落实了《环评报告表》及批复中的各项环保措施,污染物能做到达标排放。验收组认为该项目符合建设项目竣工环境保护验收条件,建议编制文本修改完善后即可通过环境保护验收。四、建议和要求1、提高职工环保意识,健全环保管理运行台帐,加强对各项环保设施的运行管理和维护。
通道县人民政府
发布时间:2017-11-13
通道县人民政府
发布时间:2021-12-13
-
通道县人民政府
加载中
通道县人民政府
